mohammadFatehII
78.7 ҳазор Боздид 8 моҳ пеш

Дар ин видео, мо тарзи тарҳрезии схемаҳои ҷамъкунандаҳои 4-битиро меомӯзем. Ин як дастури қадам ба қадам барои шахсоне мебошад, ки мехоҳанд дар дасти худ тарҳрезии схемаҳои электрониро дошта бошанд. Ҳамроҳ бошед ва ба худ имконияти навро омӯзед!

arian_gholamhoseiny
76.6 ҳазор Боздид 8 моҳ пеш

Дар ин видео, мо ба шумо нишон медиҳем, ки чӣ тавр як схемаҳои ҷамъкунандаи 4-битиро дар нармафзори Протеус созед. Барои онҳое, ки мехоҳанд ба электроникаи рақамӣ сар кунанд, ин роҳнамо хеле муфид хоҳад буд. Аз беҳтарин таълимот барои шурӯъкунандагон то ба таври мукаммал фаҳмидани схемаҳои рақамӣ, бо мо ҳамроҳ шавед!

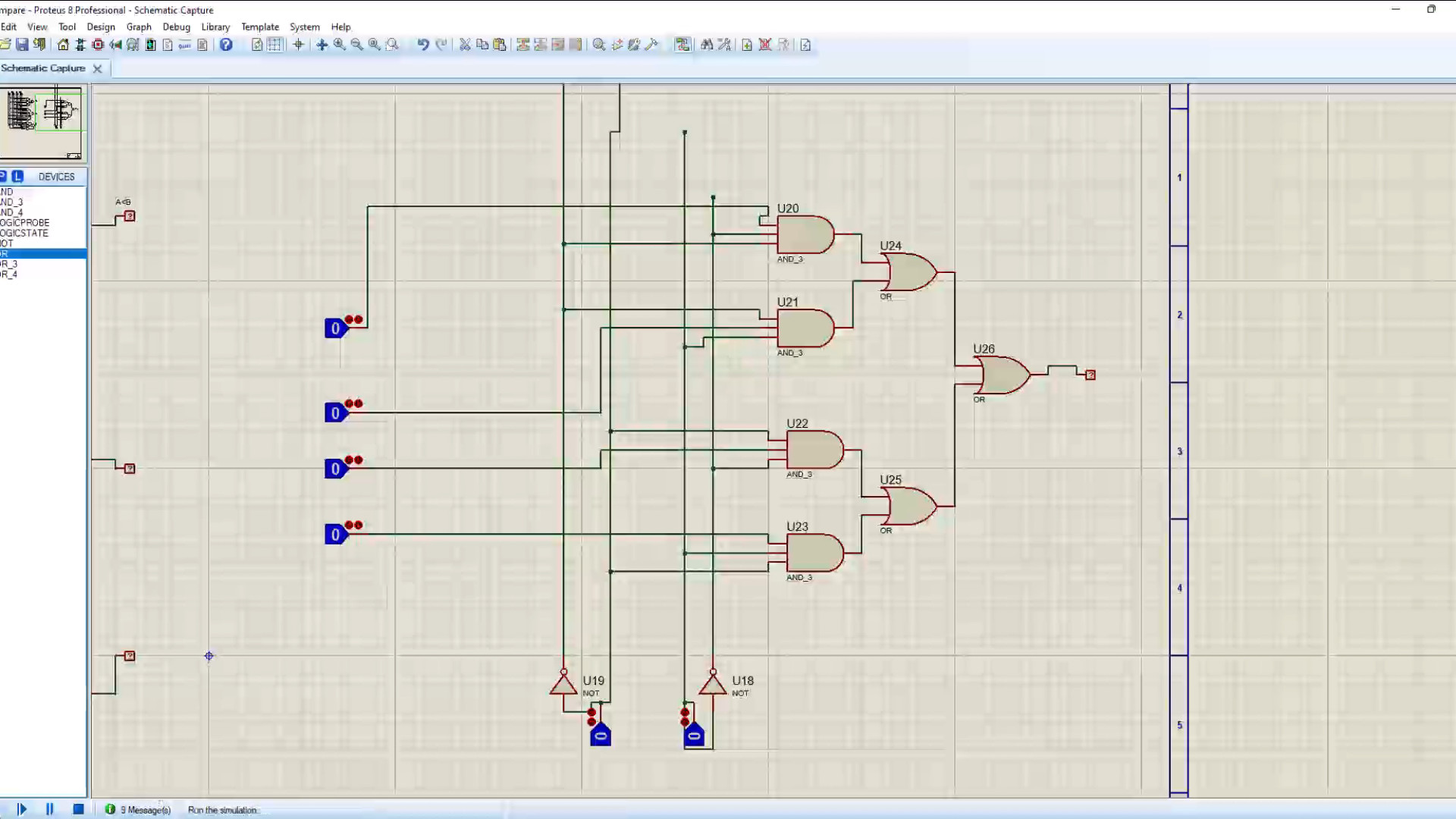
daneshkadehbargh2024
72 ҳазор Боздид 1 сол пеш

Дӯстони азиз! Дар ин видео мо ба шумо тарзи кор ва таркиби схемаҳои электрикиро дар фасли дуюм аз ҷаласаи 18 нишон медиҳем. Шакли мавҷи нишебии ягона чист ва чӣ гуна онро дар схемаҳои худ истифода бурдан мумкин аст? Пас, ин видеоро тамошо кунед ва тамоми сирру асрори онро дарк кунед!

daneshkadehbargh2024
66.3 ҳазор Боздид 1 сол пеш

Дар ин видео, мо ба шумо шиносоии конденсаторҳоро меомӯзем. Ин қисми муҳими схемаҳои электрӣ аст, ки барои нигоҳ доштани энергияи электрикӣ истифода мешавад. Мо тарзи кор, намуди гуногуни конденсаторҳо ва чӣ гуна онҳоро дар схемаҳои гуногун истифода бурданро мефаҳмонем. Бо мо ҳамроҳ шавед ва донишатонро дар бораи электротехника васеъ кунед!

firoozeh.khanjanian
53.7 ҳазор Боздид 1 сол пеш

Дар ин видео, мо ба шумо чӣ гуна истифода бурдани ним ҷамъкунанда ё half adder дар барномаи Протеусро нишон медиҳем. Бо Фирӯза Хонҷониён шинос шавед ва омӯзед, ки чӣ тавр схемаҳои мантиқиро дар амал татбиқ кунед. Агар мехоҳед дар бораи схемаҳои мантиқӣ бештар омӯзед, ин видео барои шумост!

daneshkadehbargh2024
73.6 ҳазор Боздид 1 сол пеш

Дар ин видео мо ба омӯзиши схемаҳои электрикӣ шурӯъ мекунем ва ба фасли дуюм мерасем. Ҷаласаи 21 ба конденсатори хати тағйирнопазир бо вақт бахшида шудааст. Агар шумо мехоҳед, ки дониши худро дар бораи конденсаторҳо беҳтар кунед, ин видео барои шумост. Ба мо ҳамроҳ шавед ва аз ин мавзуъҳои ҷолиб баҳра баред!

Masoud_Abdolhamidi
73.1 ҳазор Боздид 1 сол пеш

Мехоҳед бо роҳҳои навини тарроҳӣ ва сохтани схемаҳои чопӣ бо дасти худ ошно шавед? Дар ин видео, омӯзгор Масъуд Абдулҳамидӣ ба шумо тарзи кори дақиқ ва эҷодиро нишон медиҳад. Шумо метавонед аз дарсҳои синфи даҳуми электронӣ баҳра баред ва бо модул 4 оғоз кунед. Ҳар як қадамро бо мо пайравӣ кунед, то малакаҳои электронии худро такмил диҳед!

GHdarvishy
69.1 ҳазор Боздид 1 сол пеш

Мехоҳед схемаҳои электронии худро аз хатарҳо ҳифз кунед? Ин видео мафҳуми истифодаи ферритӣ бедро дар ҳифзи схемаҳои электронӣ шарҳ медиҳад. Бифаҳмед, ки чӣ тавр ин технология метавонад таъсири манфии омилҳои берунӣ ба системаи шуморо коҳиш диҳад ва кори устувори онро таъмин кунад.

DGA.Co
63.8 ҳазор Боздид 1 сол пеш

Мехоҳед худатон лаптопатонро таъмир кунед? Дар ин видео, мо ба шумо ҳама чизро дар бораи баррасии схемаҳои пуркунии батарея фаҳмонда медиҳем. Аз хатогихои маъмул то маслиҳатҳои муфид, шумо метавонед аз ин видео баҳра баред ва таҷҳизоти худатонро дар хона таъмир кунед. Дар канали мо ҳамроҳ шавед, то ҳеҷ гоҳ видеоҳои нави моро аз даст надиҳед!

daneshkadehbargh2024
58.8 ҳазор Боздид 1 сол пеш

Дар ин видео мо ба шумо таълими муфассали схемаҳои электронии 1-ро пешниҳод мекунем. Фасли дуюм, дарси 14 бо мавзӯъи шакли мавҷи арзиши собит ва синусоид. Давоми видеоҳои пештараи мо, шумо метавонед ба осонӣ бо мавҷҳои электронии доимӣ ва синусоидӣ шинос шавед. Дар ин ҷо мо тамоми нуктаҳои муҳим ва назаррасро баррасӣ мекунем, ки ба шумо дар фаҳмидани ин мавзӯъ кӯмак мерасонанд. Аз ин дарсҳои баҳравар шавед ва дониши электронии худро боло баред!

Itcantbe
30.4 ҳазор Боздид 4 моҳ пеш

Омӯхтани сохтани схемаҳои назорати мошин дар хона. Дар ин видео, мо ба шумо нишон медиҳем, ки чӣ тавр метавонед бо усулҳои содда ва дастрас, схемаҳои назорати мошинро худатон созед. Барои ҳар касе, ки мехоҳад дар соҳаи техника фаҳмиши амиқтар пайдо кунад, ин видеои муҳим аст.

norouzi_physics
28.5 ҳазор Боздид 1 сол пеш

Дар ин видео мо ба шумо нишон медиҳем, ки чӣ гуна схемаҳои электрикӣ ва қисмҳои онҳо кор мекунанд. Ҳама чиз аз асосҳо то маслиҳатҳои пешрафта дар бораи тартиби дурусти схемаҳои электрикӣ. Барои ҳар касе, ки ба электроника шавқманд аст, ин видео як ганҷинаи маълумот аст!

electroexpress
7.6 ҳазор Боздид 8 моҳ пеш

Омӯзед, ки чӣ тавр схемаҳои бак ва буст кор мекунанд бо аниматсияи 3D! Ин видео бо забони аслӣ ба шумо фаҳманд медиҳад, ки чӣ тавр ин схемаҳо тавоноӣ ва самаранокӣ медиҳанд. Ҳоло тамошо кунед, то бештар омӯзед ва саволҳои худро дар шарҳҳо гузоред!

omegaelectronics
9.8 ҳазор Боздид 1 сол пеш

Оё мехоҳед шиддатро ба 5 вольт DC табдил диҳед? Дар ин видео, мо ба шумо нишон медиҳем, ки чӣ тавр бо истифода аз схемаҳои оддӣ ва самаранок шиддати худро ба 5 вольт DC табдил диҳед. Ҳар қадами зарурӣ ва тавсияҳои муфидро барои ба даст овардани натиҷаҳои беҳтарин мефаҳмонем. Тамошо кунед ва дар ҳеҷ вақт дар вазифаҳои электронии худ усто шавед!

Masoud_Abdolhamidi
76.6 ҳазор Боздид 1 сол пеш

Оё мехоҳед тарҳрезии схемаҳои чопиро бо усули дастӣ омӯзед? Дар ин видео, устод Масъуд Абдулҳамидӣ ба шумо қадам ба қадам тарзи иҷрои онро дарс медиҳад. Барои хонандагони синфи даҳуми электронӣ, ин модул 4, дарси 2 мебошад. Ба видео ҳамроҳ шавед ва малакаҳои электронии худро такмил диҳед!

chilaboard
67.5 ҳазор Боздид 1 сол пеш

Дар ин видео мо ҳама чизро дар бораи платаҳои чопӣ ва схемаи иерархӣ мефаҳмонем! Агар мехоҳӣ дар бораи тарзи сохтани схемаҳои мураккаб ва истифодаи услубҳои навини электроника маълумот гирӣ, то охир тамошо кун! Бо мо бош, то ҳама гаҷетҳои замонавиро зуд фаҳмида гирӣ.

VTOO_Learn
39.5 ҳазор Боздид 1 сол пеш

Дар ин видеои ҷолиб, мо ба дарси 8-уми омӯзиши электроника ворид мешавем ва ба схемаҳои тақвиятдиҳанда назар андозем. Агар шумо мехоҳед донед, ки чӣ тавр ин схемаҳо кор мекунанд ва чӣ гуна онҳоро сохтан мумкин аст, ин видеоро аз даст надиҳед! Барои гирифтани маълумоти бештар ва дарсҳои бештар обуна шавед!

mohammadFatehII
10 ҳазор Боздид 8 моҳ пеш

Дӯстони азиз, дар ин видео мо ба шумо тарзи тарҳрезии схемаҳои мултиплексорро нишон медиҳем. Агар шумо мехоҳед дар омӯзиши электроника ва тарҳрезии схемаҳо дониши худро беҳтар кунед, ин видео барои шумо аст! Бисёр чизҳои ҷолиб ва муфид интизор аст. Обуна шавед ва ба дӯстони худ низ тавсия кунед!

y2ube
53.6 ҳазор Боздид 6 сол пеш

Мехоҳӣ донӣ чи хел бо дасти худ сенсори наздикшавии сода созӣ? Дар ин видео схемаи ошкор кардани монеаро бо забони фаҳмо ва осон шарҳ медиҳем. Барои худат соз ва дар хона озмо! Барои гирифтани лайфхакҳо ва маслиҳатҳои бештар, каналро фаромӯш накун!

Mishe.nemishe
52.3 ҳазор Боздид 1 сол пеш

Оё ба шумо лозим аст, ки сатҳи батареяро бо роҳҳои оддӣ ва коршоям таъин кунед? Дар ин видео, мо ба шумо нишон медиҳем, ки чӣ тавр бо амалҳои оддӣ ва маводи дастрас нишондиҳандаи сатҳи батарея созед. Видеои моро тамошо кунед ва таҷҳизоти худро бе мушкилот назорат кунед!